Este circuito puede usarse en un detector de metales diferencial para recibir la señal de un transmisor, como el del circuito anterior. L1 tiene 34 vueltas de alambre 22 en forma de 20 a 40 cm. El circuito es de 1970.

Receptor para 180 kHz
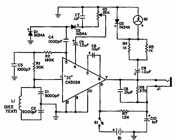
Este circuito puede usarse en un detector de metales diferencial para recibir la señal de un transmisor, como el del circuito anterior. L1 tiene 34 vueltas de alambre 22 en forma de 20 a 40 cm. El circuito es de 1970.
