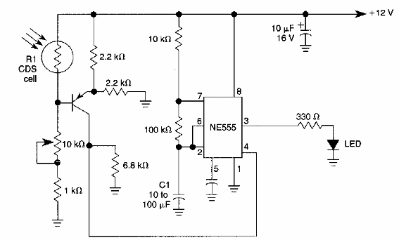
Este circuito hace que un LED parpadee cuando oscurece o cuando no hay luz en el sensor. El circuito es de documentación estadounidense de los años 90 y puede ser alimentado por tensiones más bajas hasta de 5 V.

Indicador LED accionado en la oscuridad



