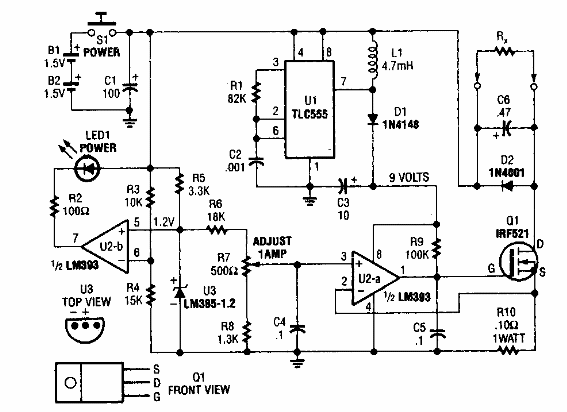
Encontrado en una documentación estadounidense de los años 90, este circuito sofisticado es adecuado para medir baja resistencia. Los componentes utilizados no son muy comunes hoy en día.

Fuente de corriente constante para mediciones de baja resistencia



