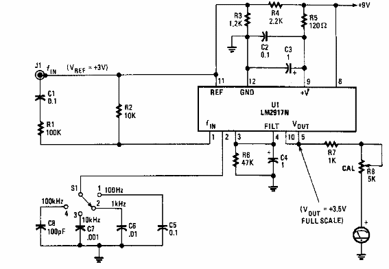
Encontrado en una electrónica popular de los años 90, este circuito alcanza los 100 kHz y se recomienda uso de batería para la alimentación.

Medidor de frecuencia
Encontrado en una electrónica popular de los años 90, este circuito alcanza los 100 kHz y se recomienda uso de batería para la alimentación.
