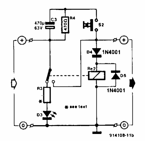
Este circuito de protección para cargadores de batería se encontró en una vieja Elektor. El relé está de acuerdo con el voltaje del cargador.

Fusible de relé para cargador de batería
Este circuito de protección para cargadores de batería se encontró en una vieja Elektor. El relé está de acuerdo con el voltaje del cargador.
