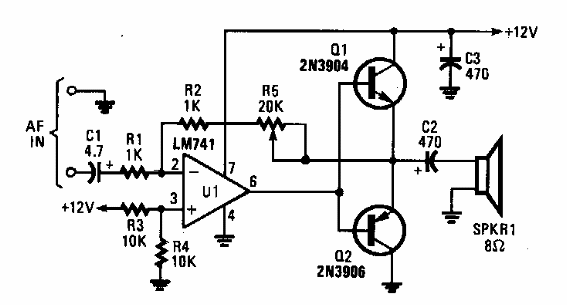
Este circuito se encontró en una Popular Electronics de los años 80. Los transistores son de propósito general. El potenciómetro R5 ajusta la ganancia.

Amplificador de 500 mW con el 741
Este circuito se encontró en una Popular Electronics de los años 80. Los transistores son de propósito general. El potenciómetro R5 ajusta la ganancia.
