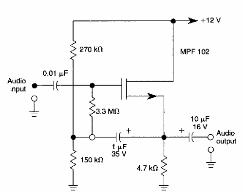
Sugerido por una documentación técnica estadounidense, este circuito está polarizado para proporcionar una impedancia de entrada de 30 M ohms o más. El circuito se aplica a cualquier FET.

Paso de 30 M ohms JFET
Sugerido por una documentación técnica estadounidense, este circuito está polarizado para proporcionar una impedancia de entrada de 30 M ohms o más. El circuito se aplica a cualquier FET.
