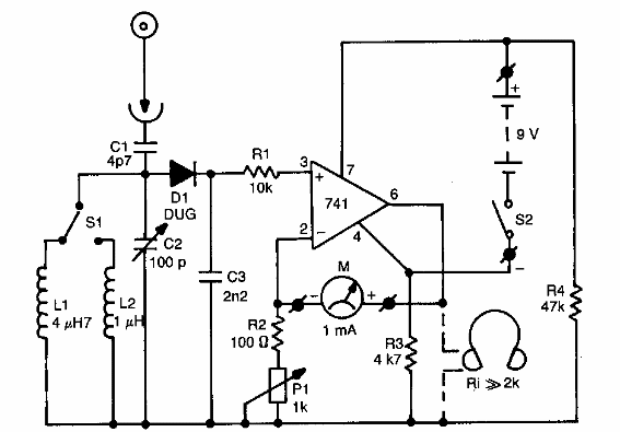
Encontrado en una Elektor de los 80, este circuito utiliza componentes comunes, siendo el diodo de germanio de uso general. Las bobinas seleccionan el rango de frecuencia del indicador que alcanza los 60 MHz.

Medidor de intensidad de campo
Encontrado en una Elektor de los 80, este circuito utiliza componentes comunes, siendo el diodo de germanio de uso general. Las bobinas seleccionan el rango de frecuencia del indicador que alcanza los 60 MHz.
