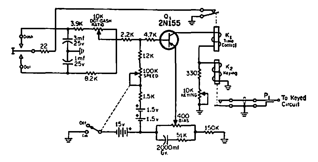
Encontrado en una revista CQ de 1964, este circuito consiste en un manipulador automático, que proporciona la duración correcta para puntos y guiones. El circuito se puede hacer con un transistor PNP actual.

 

Manipulador electrónico
Manipulador electrónico | Haga click en la imagen para ampliar |