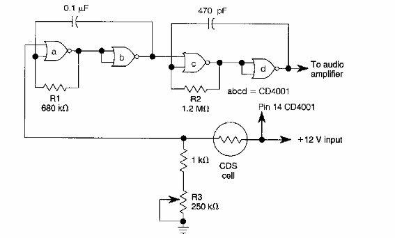
En este circuito de una documentación estadounidense de los años 90, cuando se corta la luz, tenemos la producción de un tono pulsante. R3 determina la sensibilidad al disparo.

Alarma de salida pulsada activada por sombra
En este circuito de una documentación estadounidense de los años 90, cuando se corta la luz, tenemos la producción de un tono pulsante. R3 determina la sensibilidad al disparo.
