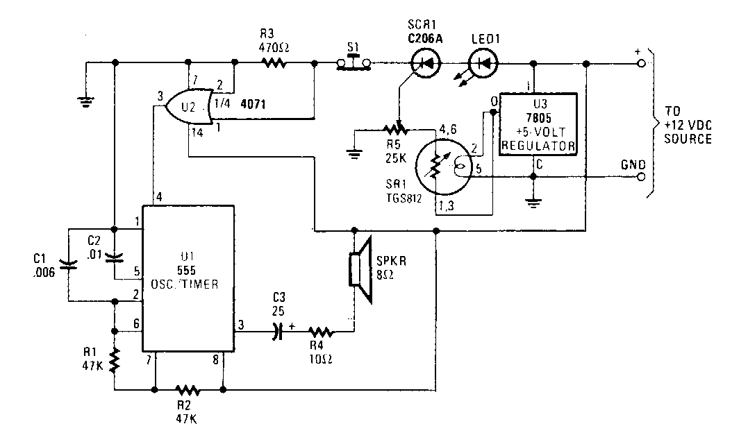
Encontrado en un Hands On Electronics de los años 80, este circuito hace uso de un sensor de gas de la época. El circuito emite un pitido cuando detecta gases. El sensor fue fabricado en ese momento por Figaro Engineering Inc.

 

Detector de gases tóxicos
Detector de gases tóxicos | Haga click en la imagen para ampliar |