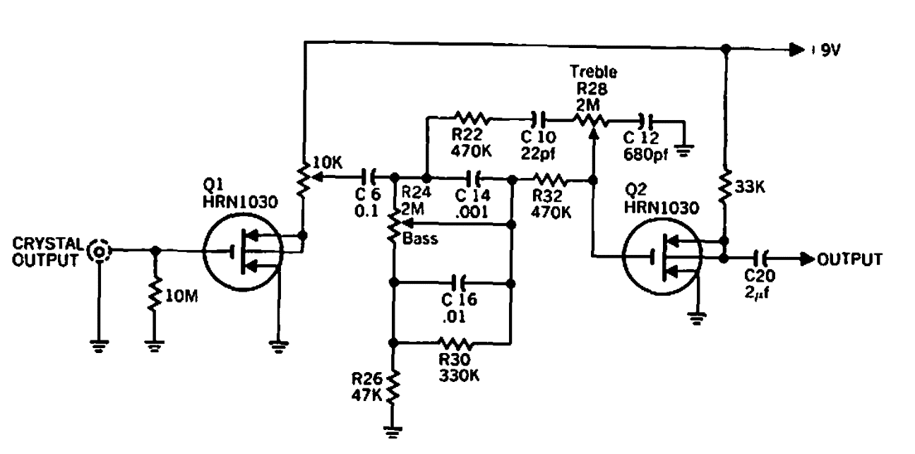
Este circuito se encontró en una publicación estadounidense de 1968. Los transistores utilizados son poco comunes hoy en día. El circuito puede adaptarse para funcionar con componentes equivalentes modernos.

 

Control de tono con MOSFET
Control de tono con MOSFET | Haga click en la imagen para ampliar |