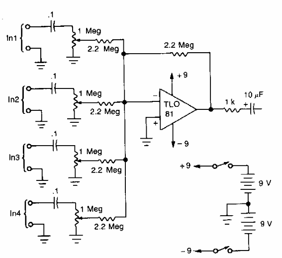
Este circuito aparece en otra parte de nuestro sitio y es ampliamente explorado por sus excelentes características. Esto es de una documentación estadounidense y que funciona con 9 V.

Mezclador de micrófono
Este circuito aparece en otra parte de nuestro sitio y es ampliamente explorado por sus excelentes características. Esto es de una documentación estadounidense y que funciona con 9 V.
