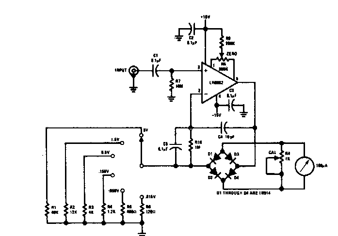
Encontramos este circuito en una publicación antigua. Los componentes utilizados son pocos comunes hoy en día. La precisión depende de los resistores en la red de selección de entrada. El circuito opera de 10 a 500 kHz.

 

Voltímetro de CA de banda ancha
Voltímetro de CA de banda ancha | Haga click en la imagen para ampliar |