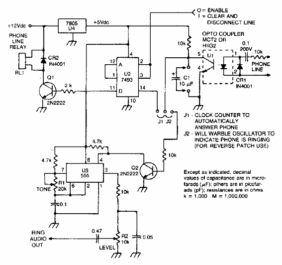
Este circuito es para líneas telefónicas tradicionales de estilo antiguo que se encuentran en una documentación estadounidense de los años 80. Los componentes son comunes y el acoplador óptico se puede reemplazar por un equivalente.

Teléfono de respuesta automática



