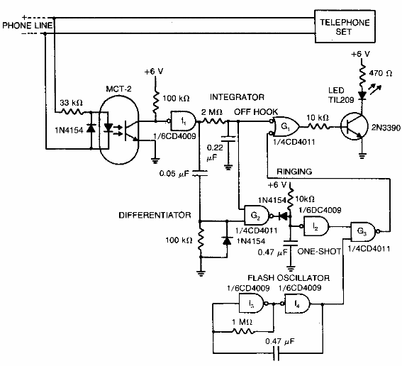
Encontramos este circuito en una documentación antigua, pero los componentes utilizados no ofrecen ninguna dificultad para obtenerlo. Los circuitos integrados son fuente de alimentación de 6 V CMOS.

Monitor de estado del teléfono
Encontramos este circuito en una documentación antigua, pero los componentes utilizados no ofrecen ninguna dificultad para obtenerlo. Los circuitos integrados son fuente de alimentación de 6 V CMOS.
