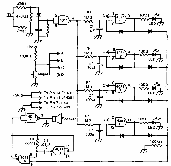
Este circuito activa una alarma en caso de falla de energía. El circuito es de una documentación de los 80, alimentado por una batería de 9 V. Los componentes son comunes hoy en día.

Detector de falla de energía
Este circuito activa una alarma en caso de falla de energía. El circuito es de una documentación de los 80, alimentado por una batería de 9 V. Los componentes son comunes hoy en día.
