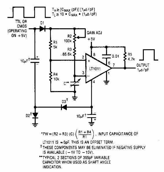
Sugerido por Linear Technology, este circuito de los 80 utiliza un sistema operativo de la época, pero puede implementarse con equivalentes modernos. La información sobre cálculos y características se proporciona al lado del diagrama.

Convertidor de capacitancia para ancho de pulso



