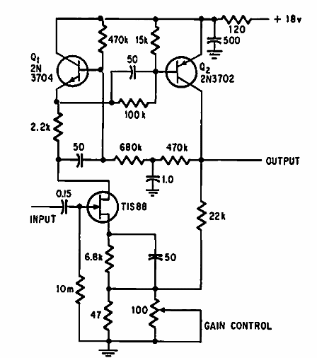
Este circuito amplifica señales de 0.5 Hz a 300 kHz. Lo encontramos en una documentación antigua. Se pueden usar transistores equivalentes. La ganancia es de 20 dB.

Amplificador de banda ancha
Este circuito amplifica señales de 0.5 Hz a 300 kHz. Lo encontramos en una documentación antigua. Se pueden usar transistores equivalentes. La ganancia es de 20 dB.
