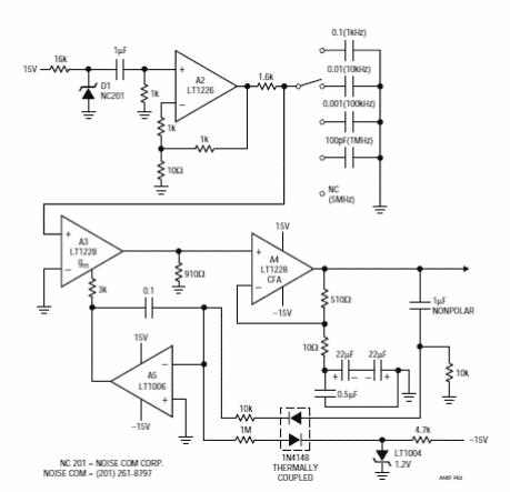
Este circuito es de un manual de circuito integrado de Linear Technology de la década de 1990. El circuito utiliza operacionales de la época con alimentación simétrica y tiene rangos de funcionamiento seleccionables en pasos de 5 MHz.

Generador de ruido aleatorio



