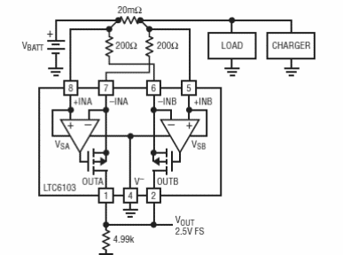
Este circuito proporciona una tensión de salida con el valor absoluto de la corriente de carga y descarga de una batería. El circuito es de un Manual de Aplicación de Linear Technology de 2005.

Sensor de carga y descarga
Este circuito proporciona una tensión de salida con el valor absoluto de la corriente de carga y descarga de una batería. El circuito es de un Manual de Aplicación de Linear Technology de 2005.
