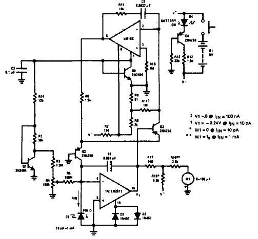
Este circuito es más elaborado que el anterior. Se obtuvo de un manual de circuito de los años 80. Los componentes son de la época, pero el circuito se puede adaptar para usar componentes equivalentes modernos.

Medidor de intensidad de luz 2
Este circuito es más elaborado que el anterior. Se obtuvo de un manual de circuito de los años 80. Los componentes son de la época, pero el circuito se puede adaptar para usar componentes equivalentes modernos.
