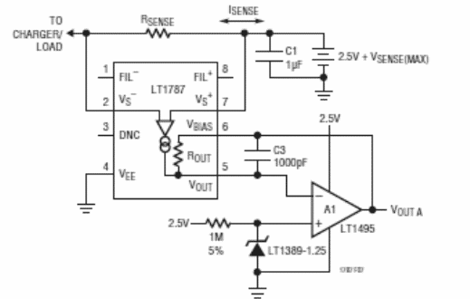
Encontramos este circuito en un manual de aplicación de Linear Technology de 2005. El circuito tiene un convertidor de corriente a tensión y funciona con solo 2.5 V.

Sensor de corriente bidireccional de fuente única
Encontramos este circuito en un manual de aplicación de Linear Technology de 2005. El circuito tiene un convertidor de corriente a tensión y funciona con solo 2.5 V.
