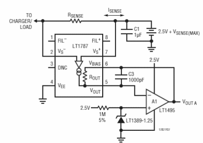
Este circuito con una tensión de alimentación de solo 2.5 V se encontró en una documentación de Linear Technology de 2005. Utiliza el LT1787 y funciona en circuitos de mayor tensión.

Sensor de corriente bidireccional de baja tensión
Este circuito con una tensión de alimentación de solo 2.5 V se encontró en una documentación de Linear Technology de 2005. Utiliza el LT1787 y funciona en circuitos de mayor tensión.
