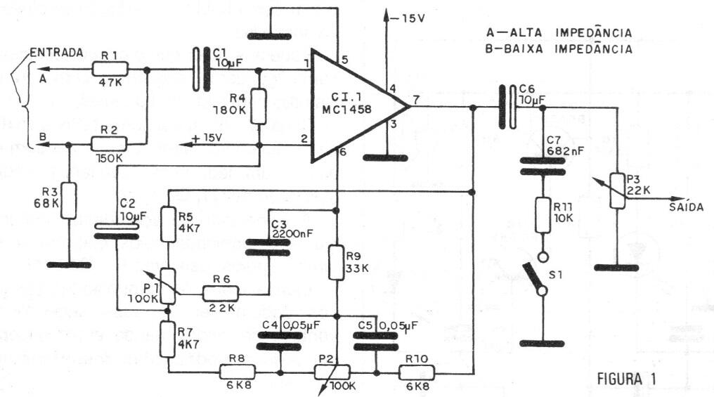
Encontramos este circuito de preamplificador de tonos de guitarra y bajo en la documentación de 1987. Se pueden usar amplificadores operacionales equivalentes y la fuente no necesita ser simétrica. Los cables de audio deben estar protegidos para evitar zumbidos. El consumo es muy bajo.




