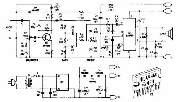
Encontramos este circuito en una Radio Electrónica de los años 90. El circuito integrado utilizado no es común hoy en día, y sirve al diagrama como referencia para cualquier trabajo de recuperación o servicio. La fuente de alimentación está incluida y el circuito integrado debe estar equipado con un disipador de calor. El transformador es de 12 V x 1 A.

Amplificador de uso general de 5 W



