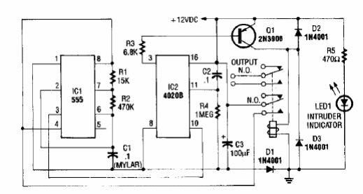
Este circuito está diseñado para activar una alarma automotriz después de 8 minutos de activación. Por supuesto, puede usarse para otros fines y el tiempo de retraso puede cambiar. El tiempo depende de C1 y el relé es de 12 V. El circuito es de un Radio Electronics de los 90.

Disparador de alarma con retraso



