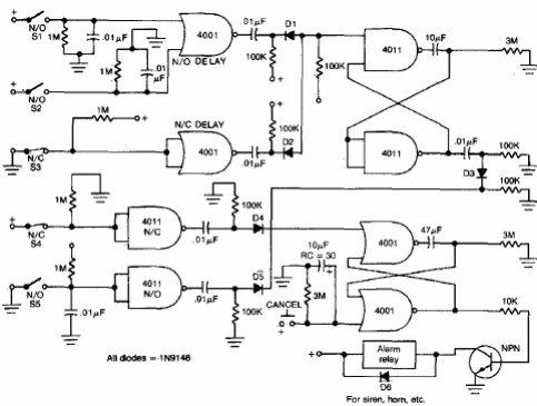
Este panel de control permite el uso de sensores NA y NC, activando la alarma después de 30 segundos después de la activación por los interruptores S1m S2 y S3. El circuito es de la antigua documentación estadounidense, pero utiliza componentes que todavía están actualizados.

Sistema de seguridad para el hogar



