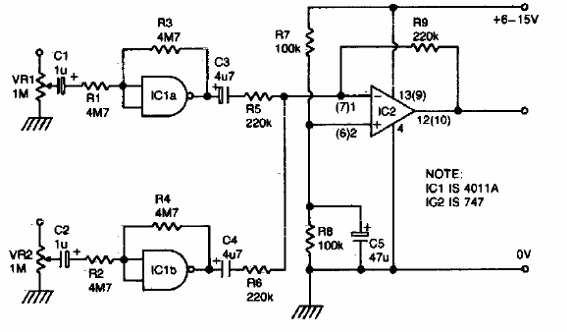
Encontramos esta configuración en la documentación de los años 80 estadounidenses. El circuito puede implementarse con un funcionamiento equivalente como el 741. Los cables de señal deben estar apantallados.

Mezclador híbrido
Encontramos esta configuración en la documentación de los años 80 estadounidenses. El circuito puede implementarse con un funcionamiento equivalente como el 741. Los cables de señal deben estar apantallados.
