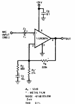
Este circuito se obtuvo de una publicación estadounidense de los años 80. El circuito integrado es de la época y la alimentación no necesita ser simétrica. El circuito se puede adaptar para un operacional moderno con tensiones más bajas.

Preamplificador de micrófono equilibrado II



