Este circuito de los 80 se puede usar en la recuperación de medias. El circuito integrado es de la época, pero se pueden utilizar equivalentes modernos de menor tensión de alimentación.

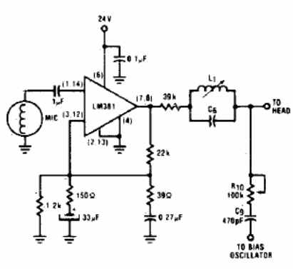
Preamplificador de cabeza de grabación
Este circuito de los 80 se puede usar en la recuperación de medias. El circuito integrado es de la época, pero se pueden utilizar equivalentes modernos de menor tensión de alimentación.
