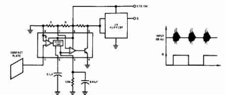
Los componentes utilizados en este circuito de los 80 no son comunes hoy en día. El circuito es muy sensible y debe ser alimentado por una fuente aislada de la red eléctrica. Las formas de onda se dan al lado del diagrama.

Interruptor de toque
Los componentes utilizados en este circuito de los 80 no son comunes hoy en día. El circuito es muy sensible y debe ser alimentado por una fuente aislada de la red eléctrica. Las formas de onda se dan al lado del diagrama.
