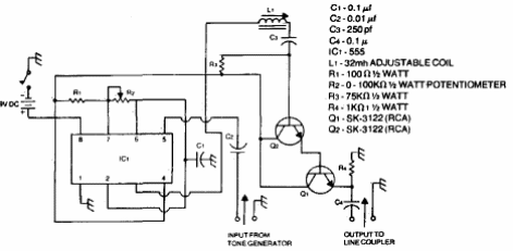
Este circuito es el transmisor para el proyecto anterior y también para lo que vendrá después. Es un circuito obtenido en una documentación estadounidense de la década de 1980. Los transistores utilizados pueden ser equivalentes más modernos como el BD135. El circuito se puede usar en un sistema de control remoto.

Transmisor com portadora a través de la red



