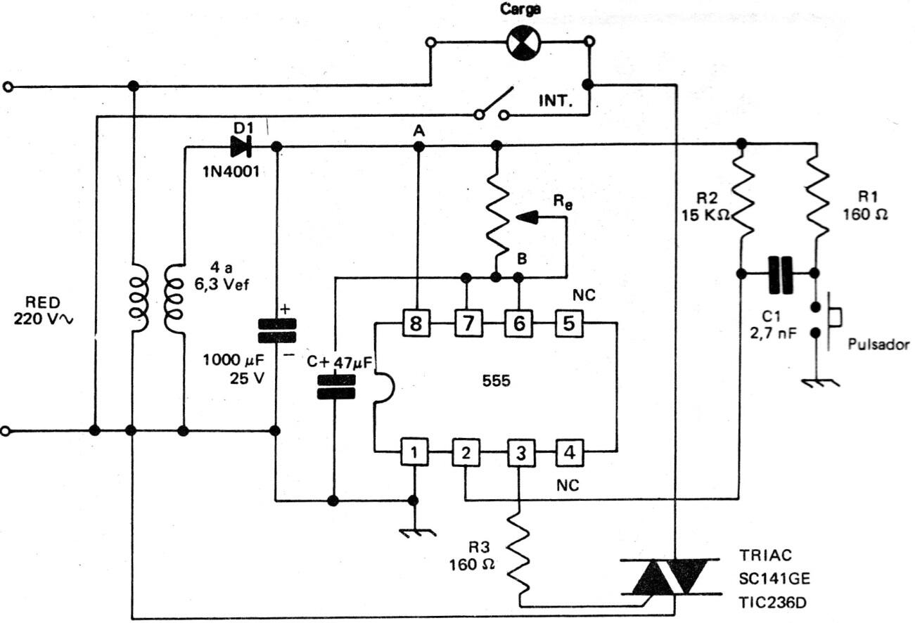
Este circuito se encontró en una antigua documentación europea de los años 70. El circuito impulsa directamente cargas de alta potencia conectadas a la red eléctrica utilizando un Triac que puede ser de un tipo equivalente moderno. El potenciómetro de ajuste es de 1 M y debe tener un resistor de 10k en serie, lo cual no estaba previsto en el diseño original.




