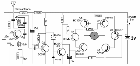
Este circuito se puede usar con el transmisor de 27 MHz del circuito anterior en un pequeño sistema de control remoto de motor. La capacitor de 16 pF se puede reemplazar con una recortadora para facilitar el ajuste. El alcance es de unas pocas docenas de metros.

Mando a distancia receptor



