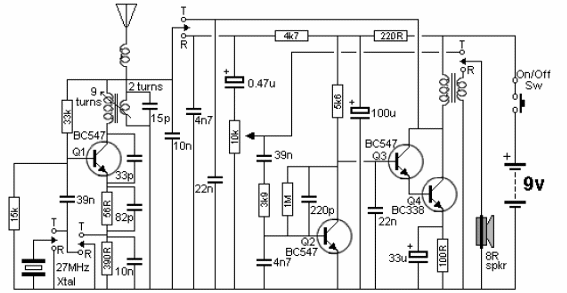
Este intercomunicador para la banda de 27 MHz se encontró en una documentación reciente en inglés, que funciona con batería de 9V. El rango está en los cientos de metros en campo abierto y los cristales de los dos dispositivos del par deben tener la misma frecuencia.

Walkie Talkie



