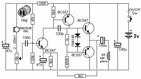
Este dispositivo de audífono tiene un paso de salida más elaborado en comparación con el anterior, ya que su configuración es de simetría complementaria. El circuito está alimentado por 3 V y se ha encontrado en documentación reciente en inglés.

Amplificador para persons con discapacidad auditiva 2



