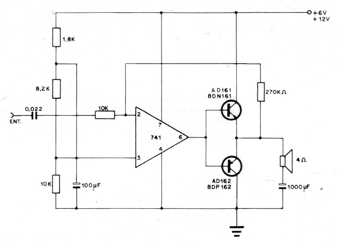
Este es un circuito tradicional donde se usa un amplificador operacional 741 como amplificador de audio con la ganancia dada por la resistencia de retroalimentación de 270 k. El paso de potencia utiliza transistores que deben montarse en disipadores de calor. El circuito puede ser alimentado por tensiones de 6 a 12 V.




