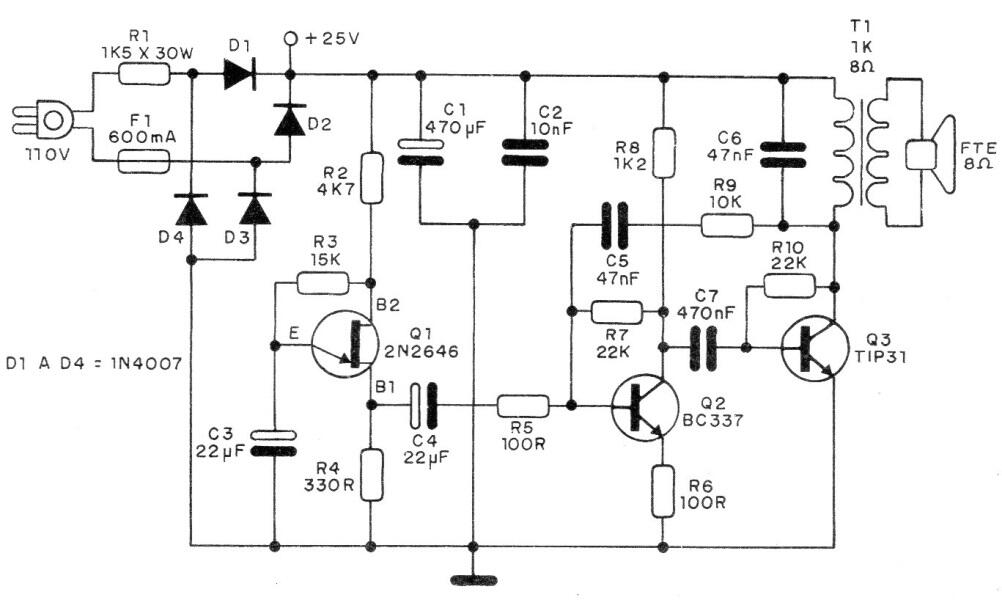
El circuito presentado se encontró en una documentación de 1988. Consiste en una sirena de alarma que produce una sirena similar a la de una policía. El circuito es de potencia media utilizando un transformador de salida, pero el paso de audio puede modificarse. En esta versión, el circuito utiliza una fuente de alimentación sin transformador.




