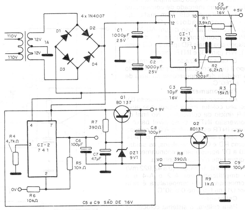
Esta fuente de alimentación proporciona 3 tensiones que pueden ser necesarios en algunos proyectos. El circuito es de 1992 pero utiliza componentes que aún se pueden obtener con cierta facilidad. Los transistores de potencia deben estar equipados con disipadores de calor y los resistores son de alta estabilidad con tolerancias del 5% o menos.




