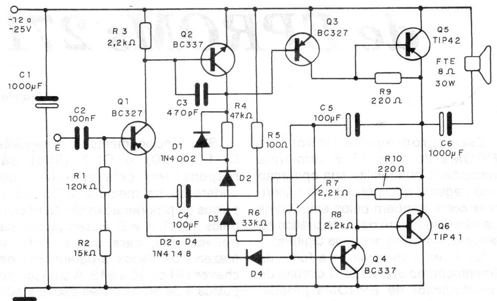
Este amplificador de transistor con aproximadamente 30 W de potencia se encontró en una documentación de 1992. Los transistores de salida deben contar con buenos disipadores de calor y la fuente debe proporcionar tensiones de 12 a 25 V con una corriente de al menos 1,5 A. Se deben proporcionar pistas gruesas en el tablero para las corrientes del sector eléctrico. La carga debe ser de 8 ohms.




