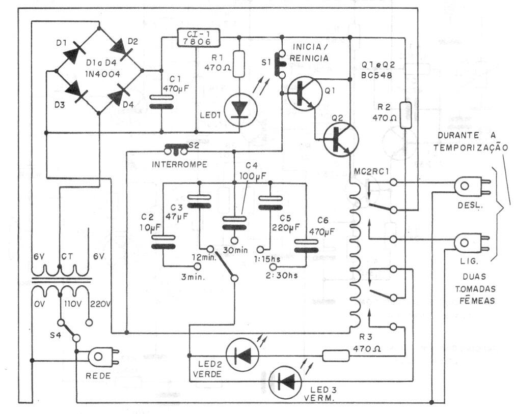
Encontramos este circuito en una publicación de 1992, pero por los componentes que usa, su ensamblaje todavía se puede hacer muy fácilmente hoy. Los capacitores de temporización cubren 40 segundos, 3 minutos, 12 minutos, 30 minutos y 1 hora. Otros pueden agregarse siempre que no haya fugas. El relé es sensible a 6 V.




