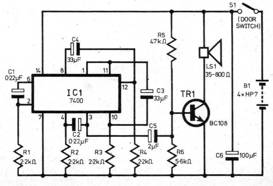
Este simple circuito oscilador TTL intermitente produce un tono cuando se dispara. El circuito debe estar alimentado por 5 V y el transistor amplificador puede ser un BC548 o un BD135. Los tonos dependen de los condensadores que se pueden cambiar.
Este simple circuito oscilador TTL intermitente produce un tono cuando se dispara. El circuito debe estar alimentado por 5 V y el transistor amplificador puede ser un BC548 o un BD135. Los tonos dependen de los condensadores que se pueden cambiar.