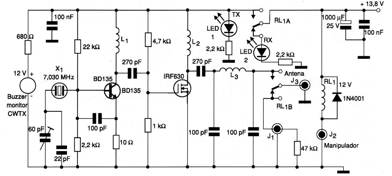
Este circuito, que se encuentra en una documentación de 2008, está diseñado para funcionar por radioaficionado en el rango de 7 MHz (40 metros). El circuito tiene buena potencia y con el uso de una antena adecuada puede alcanzar un rango muy amplio en telegrafía. Las bobinas L1 y L2 consisten en aproximadamente 40 vueltas de hilo 28 en forma de 2 cm sin núcleo. L3 está formado por 20 vueltas de hilo 28 en forma de 2 cm sin núcleo. El transistor de potencia deberá estar equipado con un disipador de calor.




