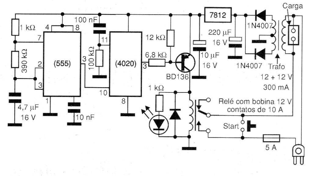
Este circuito temporizador se basa en un circuito configurado astable y un contador binario 4020 de 14 etapas. Esta disposición logra tiempos de temporización muy largos y buena precisión. Con la red RC del 555, el tiempo de actividad es de aproximadamente 7 horas. Para otros valores simplemente reemplace el resistor y / o el capacitor. El relé y la carga a controlar se alimentan presionando el botón del casquillo. Al final de la sincronización, tanto el circuito como la carga ya no se suministran. La presencia de la red RC en el pin 11 del 4020 hace que la función de reinicio automático, ya que el circuito se reinicia tan pronto como se suministra, asegurando que el conteo comience desde cero. La alimentación se puede suministrar con una tensión de 110 V o 220 V, solo preste atención al voltaje primario del transformador que se utilizará, que debe ser igual a la red local. El circuito es de 2009.




