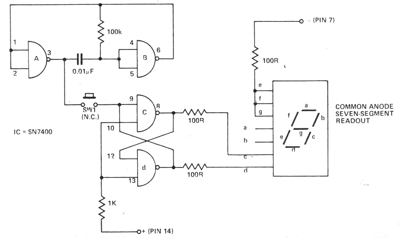
Este circuito fue encontrado en una antigua publicación inglesa de 1976. Su alimentación debe ser hecha con 5 V y el display debe ser de ánodo común. Su montaje es simple, ya que utiliza componentes que aún se pueden encontrar con facilidad.
Este circuito fue encontrado en una antigua publicación inglesa de 1976. Su alimentación debe ser hecha con 5 V y el display debe ser de ánodo común. Su montaje es simple, ya que utiliza componentes que aún se pueden encontrar con facilidad.