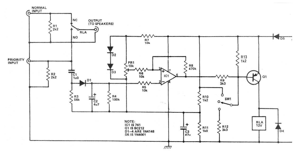
Este circuito fue encontrado en una revista inglesa de 1990. Se trata de un sistema en el que pasa la señal de audio de la entrada 1 (normal) hasta que una señal en la entrada 2 (prioridad) conmute el circuito. En ese momento es esa señal que pasa. En un sistema de sonido ambiente colocamos música en la entrada uno y cuando alguien habla en un micrófono conectado en la entrada 2, automáticamente ocurre la conmutación pasando el sonido del micrófono a la salida. La fuente debe estar bien filtrada y el transistor puede ser el BC558.




