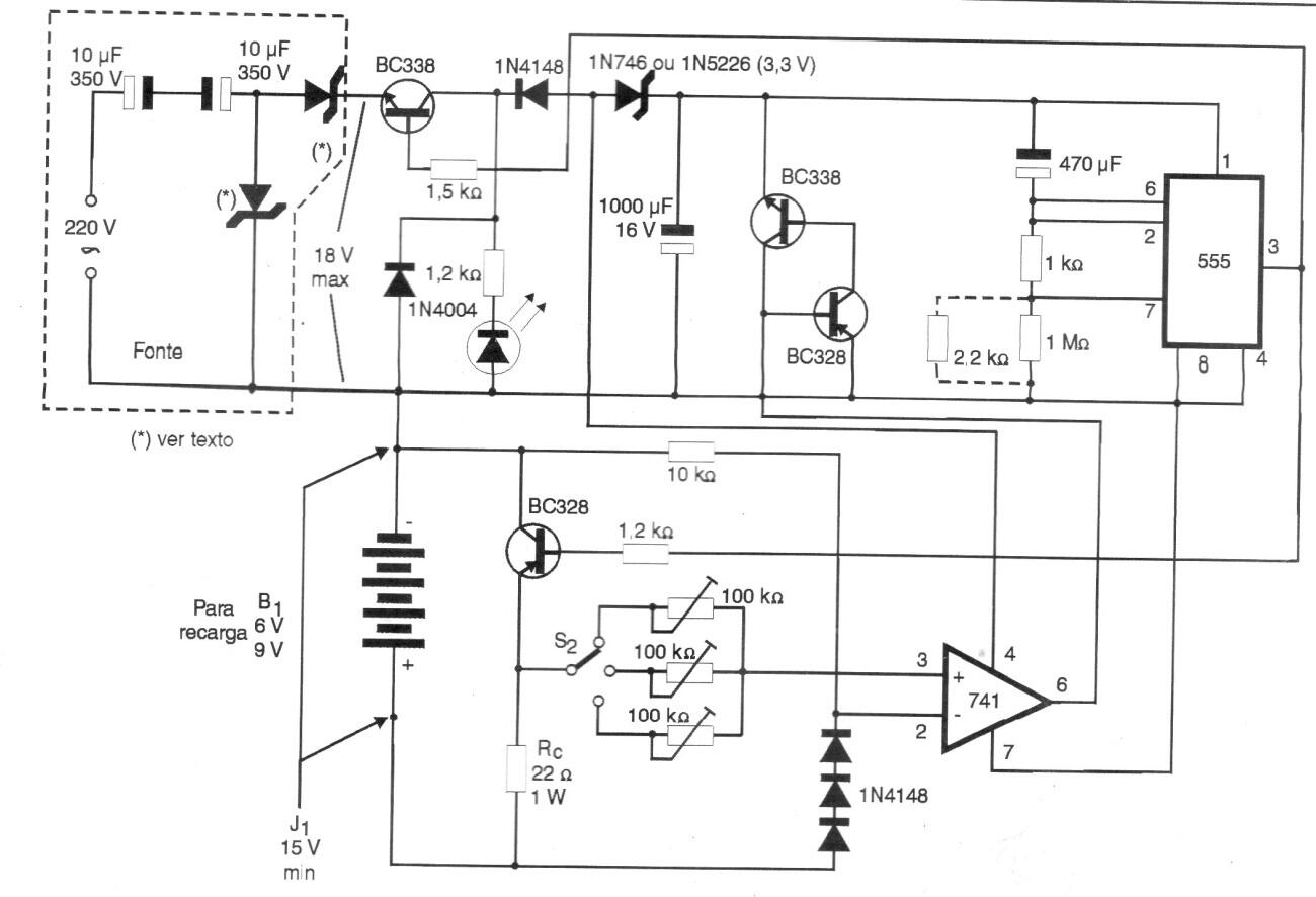
Las pilas comunes no se pueden recargar, pero pueden pasar por un proceso de "rejuvenecimiento" que permite obtener más tiempo de funcionamiento con el aprovechamiento mayor de su energía. Este circuito hace eso, aplicando una tensión en las pilas débil de modo que, después de quedarse algún tiempo en este proceso pueda ser usadas por algún tiempo. El proyecto de una publicación de 1998.




