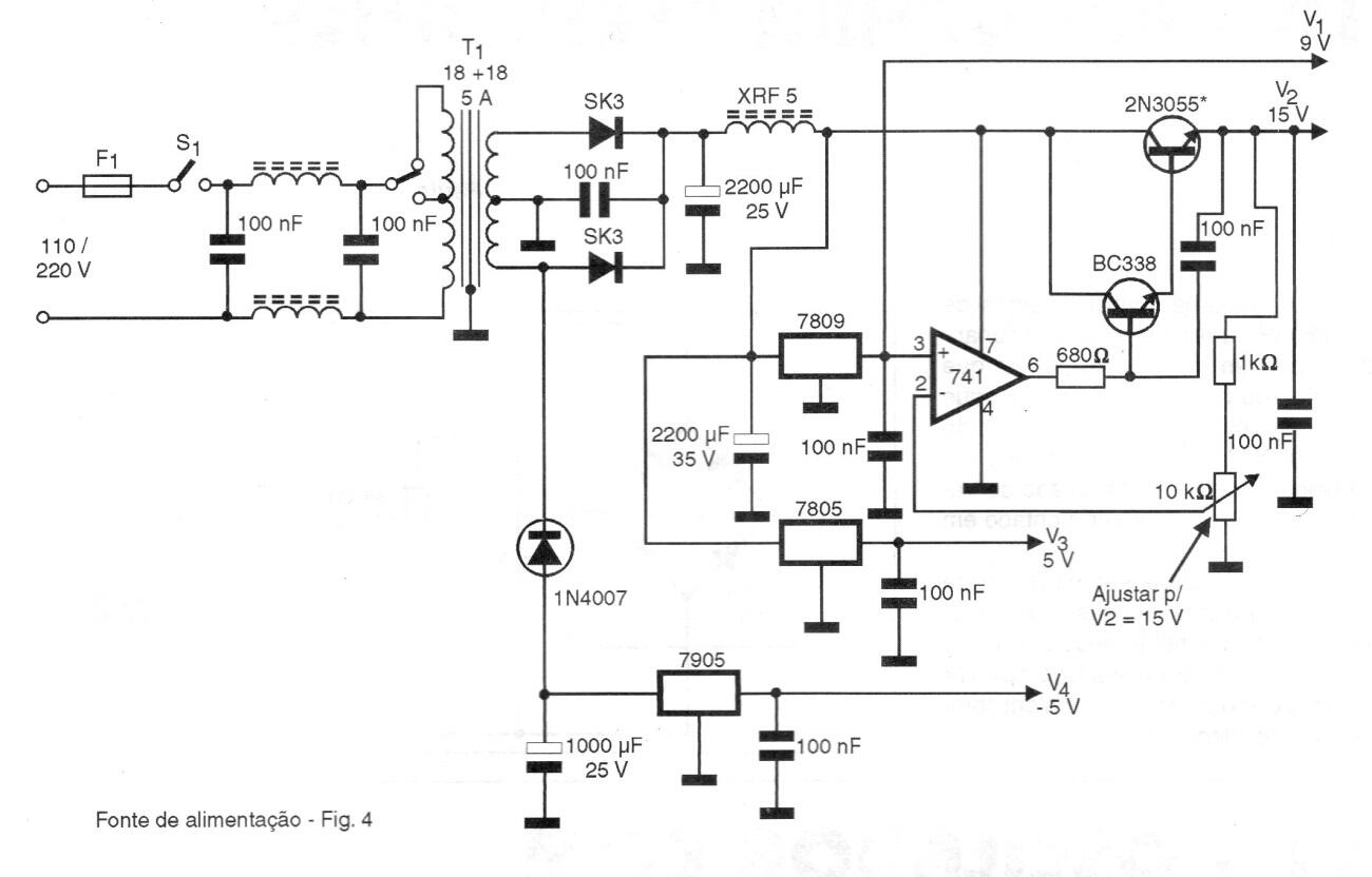
Encontramos esta fuente en una publicación de 1998. Ella originalmente fue indicada para transmisores de FM, pero puede ser usada con otro propósito. La corriente máxima es del orden de 5 A según el transformador usado. El 2N3055 debe montarse en un excelente disipador de calor.




