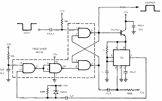
El consumo de este circuito es de sólo 50 uA en la condición de espera y 4,5 mA cuando proporciona pulso en la salida. El circuito es de una documentación técnica de la Signetics de 1977. La constante de tiempo es 1,1 x R x C. El circuito puede ser utilizado como escudo para microcontroladores.

Monoestable CMOS de muy bajo consumo



